400-006-2911
新闻资讯 公司动态

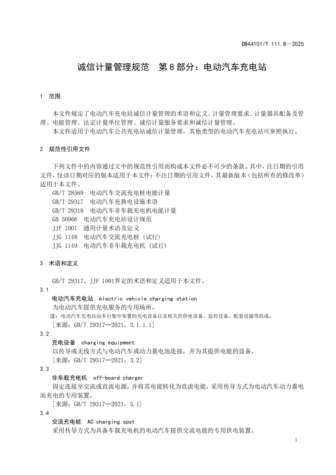
广州市地方标准《诚信计量管理规范第8部分:电动汽车充电站》正式发布
2025-04-29
图片

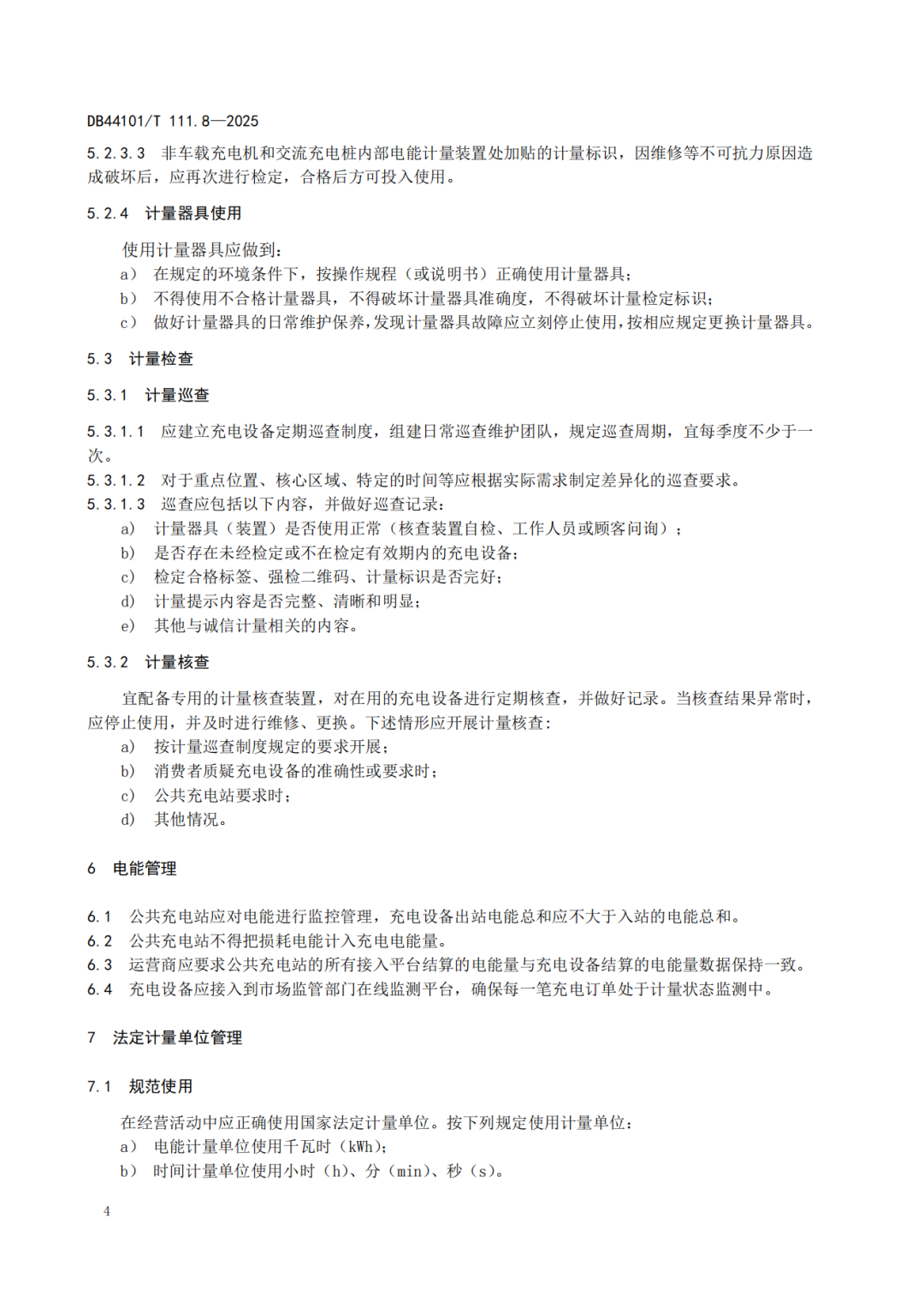
图片
图片


        -(原件如下)-

图片

为确保充电交易双方交易公平,规范市场秩序,提升服务质量,广州市地方标准《诚信计量管理规范第8部分:电动汽车充电站》DB44101/T 111.8-2025正式发布,将于5月8日起实施。

相关数据统计,截至2024年底,广州市已建成公私桩总计19.86万台,每天可为超133万辆次电动汽车提供充电服务。以2024年1至7月为例,广州市电动汽车充电量达15亿度,较2023年同期增长26.51%。这些数据充分展示了广州充电桩行业的蓬勃生机和巨大潜力。

充电站的迅猛扩张、充电技术的加速迭代,亟待出台兼具前瞻性和适应性的充电桩行业计量管理标准,给予行业更有效的规范、指导和引导。在此背景下,广州市市场监管局提出并制订了该《规范》。

图片

其中重点提到,充电站充电设备的计量显示内容至少应包括充电电能、单价、付费金额、充电时间等信息,确保消费者能够清晰了解充电过程中的各项费用。在分时段费率收费时,还需明确各区间的开始时间和结束时间,为诚信计量提供可靠的数据保障。计量模块与电动汽车之间不应接入其他与计量无关的设备,从技术层面杜绝作弊隐患。

充电站应配备计量巡查专用电量校准装置,定期对充电设备进行巡查。运营商应对电能进行监控管理,确保充电设备出站电能总和不大于入站的电能总和,为诚信计量提供有效的管理办法。

《规范》的出台,有效弥补了目前电动汽车充电设施无生产许可证许可制度的空缺,确保充电交易双方的交易公平,进一步补充和完善了广州市诚信计量标准体系,不仅有利于提高消费者满意度,也有利于促进充电行业更加规范、有序地良性发展。

图片
图片
图片
图片
图片
图片
图片
图片
图片
图片
图片
图片
图片
图片
图片




文件来源:广州市市场监督管理局

图片