400-006-2911
新闻资讯 行业资讯

国家发展改革委印发《关于进一步完善政策环境加大力度支持民间投资发展的意见》
2022-11-08

近日,经国务院同意,国家发展改革委印发《关于进一步完善政策环境加大力度支持民间投资发展的意见》(以下简称《意见》),贯彻党的二十大精神,进一步加大政策支持力度,激发民间投资活力,促进实现高质量发展。

  习近平总书记在党的二十大报告中强调,坚持“两个毫不动摇”,优化民营企业发展环境,促进民营经济发展壮大。国家“十四五”规划《纲要》提出,激发民间投资活力,形成市场主导的投资内生增长机制。民间投资是全社会固定资产投资的主力军。今年以来,民间投资占整体投资的比重始终超过55%,在整体投资中占有重要地位。为贯彻落实党中央、国务院部署,国家发展改革委会同有关部门,坚持问题导向和目标导向,针对当前民间投资面临的实际问题,提出了进一步完善政策环境、加大力度支持民间投资发展的政策措施,明确了任务分工,并报请国务院同意后印发实施。

image.png

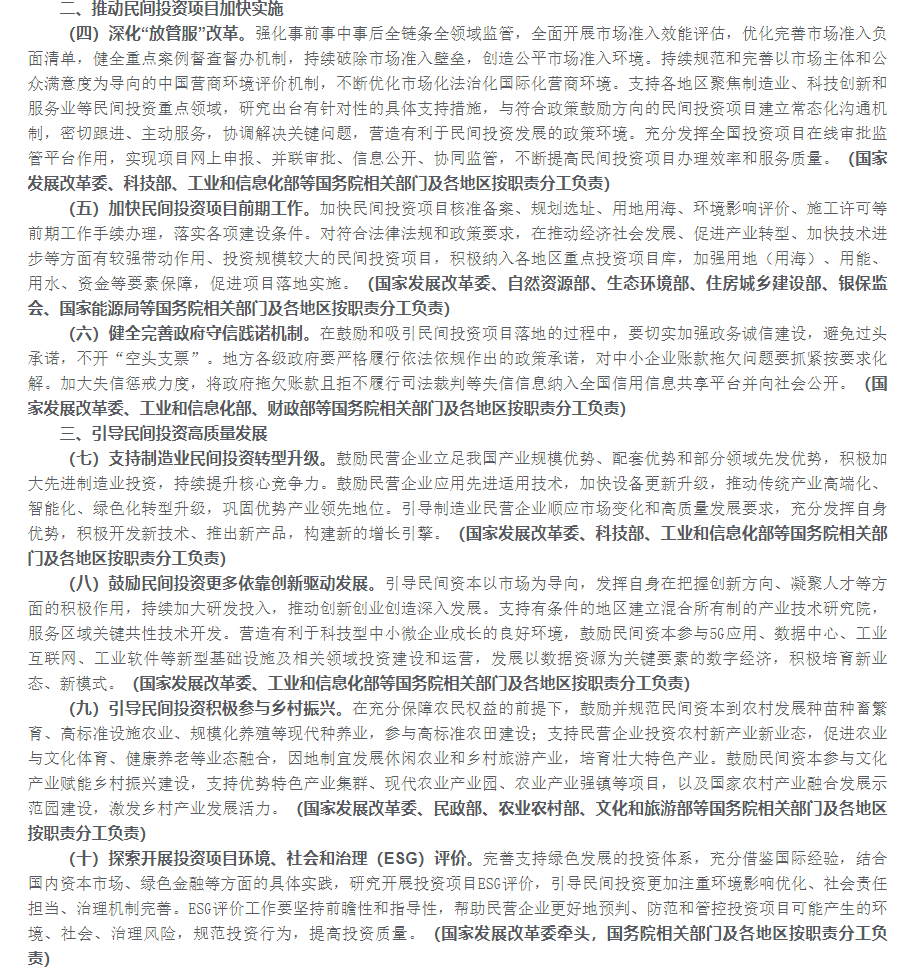
《意见》指出在进一步完善政策环境、加大力度支持民间投资发展。共提出六大方面21条意见。亮点包括:

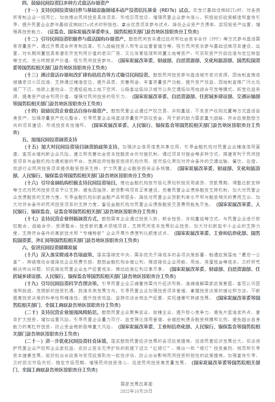
  • 支持民营企业参与铁路、高速公路、港口码头及相关站场、服务设施建设。

  • 鼓励招标人对民营企业投标人免除投标担保。

  • 在发行基础设施REITs时,对各类所有制企业一视同仁,加快推出民间投资具体项目,形成示范效应。

  • 鼓励民间资本通过政府和社会资本合作(PPP)等方式参与盘活国有存量资产。

  • 鼓励中央企业、行业龙头企业加强对民营企业新产品、新技术的应用。

  • 推动金融机构按市场化原则积极采用续贷、贷款展期、调整还款安排等方式对民间投资项目予以支持。

  • 督促金融机构对民营企业债券融资交易费用能免尽免。

  • 引导民营企业正确看待国内外经济形势,准确理解国家政策意图。

  • 引导民营企业量力而行,自觉强化信用管理,合理控制债务融资规模和比例,避免超出自身能力的高杠杆投资。

  • 在防止资本无序扩张的前提下设立“红绿灯”,推出一批“绿灯”投资案例,规范和引导资本健康发展。

  • 做好拟出台政策与宏观政策取向一致性评估防止出台影响民间投资积极性的政策措施。

image.png

具体内容如下:

image.png      image.png

image.png