400-006-2911
新闻资讯 行业资讯

四川省|《四川省推进电动汽车充电基础设施建设工作实施方案》的通知
2022-11-27
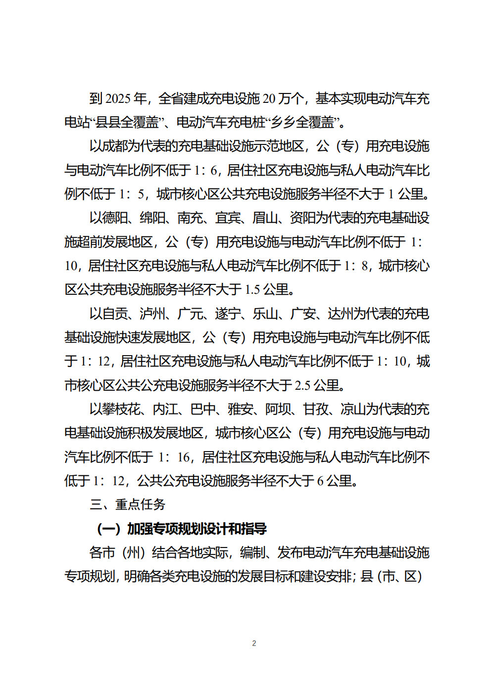
11月25日,四川省发改委印发关于《四川省推进电动汽车充电基础设施建设工作方案》的通知《以下简称"方案"》,明确到2025年,全省建成充电设施20万个,基本实现电动汽车充电站“县县全覆盖”、电动汽车充电桩“乡乡全覆盖”。

《方案》中明确指出,加速推进居住社区充电设施网络。省发展改革委、省能源局、住建厅加强部门统筹协作,制定既有居住社区充电设施建设改造计划,明确行动目标、重点任务和推进时序,共同推进居住社区充电设施建设与改造。住建部门指导既有居住社区物业服务人对于具备安装条件且符合安全要求的充电基础设施,积极配合用户安装并提供必要协助。鼓励市(州)开展“统建统营”居民小区试点;鼓励有资质的充电建设、运营企业与居住社区管理单位合作,接受业主委托,开展居住社区充电设施“统建统营”;鼓励“临近车位共享”“多车一桩”等新模式。

       《方案》中明确指出,住建部门将充电基础设施建设纳入老旧社区改造范围,结合城镇老旧小区改造及城市既有居住社区建设补短板行动统筹推进。对居民有改造意愿且有条件的老旧小区进行集中配建,其他小区可根据实际情况采取片区式、相对集中、就近建设等方式,按照不低于10%比例配建公共充电车位,建立充电车位分时共享机制,为用户充电创造条件。

image.png

文件内容如下:

image.pngimage.pngimage.pngimage.pngimage.pngimage.pngimage.pngimage.pngimage.pngimage.pngimage.png