400-006-2911
新闻资讯 行业资讯

珠海市|发展和改革局关于印发《珠海市电动汽车充电基础设施“十四五”规划》的通知
2023-01-09

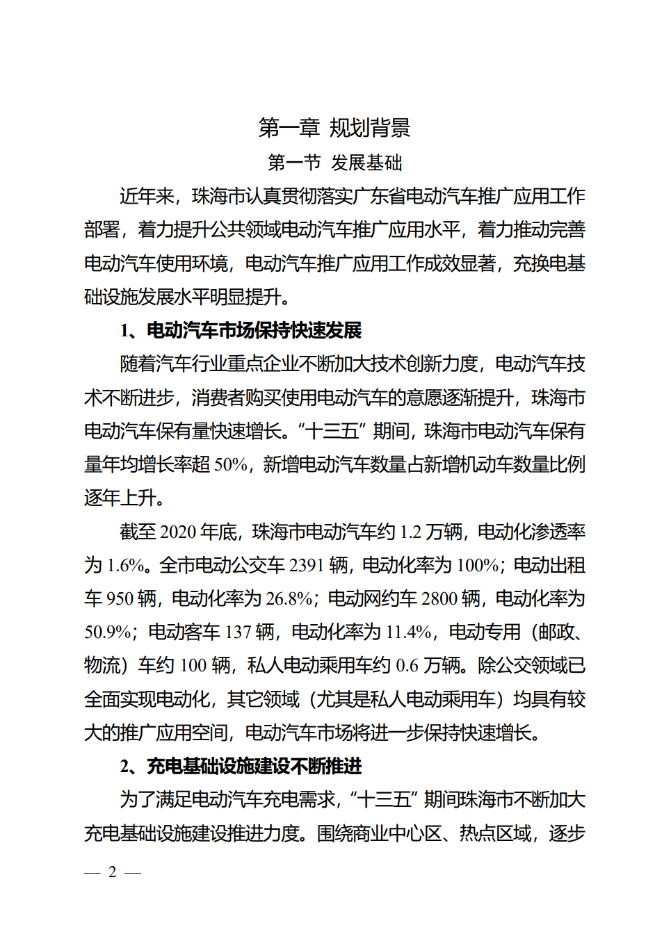
近日,珠海市发展和改革局关于印发《珠海市电动汽车充电基础设施“十四五”规划》的通知(以下简称《规划》);

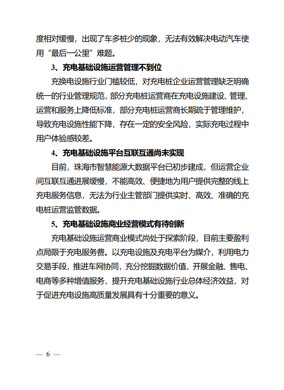
《规划》中明确提出加强充电设施安全监督 ;按照“管行业管安全”的要求,压实充换电基础设施建设运 营主体的安全生产主体责任,完善行业建设和安全运营管理标 准,建立健全隐患排查治理应急响应机制。加大对违规用电、建 设不规范充电设施项目查处力度,重点关注病桩、僵尸桩问题, 建立病桩、僵尸桩退出机制,提升公共场站充电服务能力,从根本上消除安全隐患。加强引导宣传,培养市民不在充电车位停放油车的意识,并引导充电场站运营商配备专职安全员,定期巡查充电场站,或通过增设智能地锁、收取占位费等方式,杜绝油车占位行为。依托行业组织技术力量,对充电设施建设运营企业开 展常态化的专业技术培训工作,强化经营主体和从业人员的法律 法规和行业规范意识,协助政府职能部门对充换电基础设施建设和生产运营进行事前、事中、事后全程参与落实监管。

image.png

《规划》内容如下:

image.pngimage.pngimage.pngimage.pngimage.pngimage.pngimage.png

image.pngimage.png

image.pngimage.pngimage.pngimage.png

image.png

image.pngimage.pngimage.png

image.pngimage.pngimage.pngimage.pngimage.pngimage.pngimage.pngimage.pngimage.pngimage.pngimage.pngimage.pngimage.pngimage.pngimage.pngimage.pngimage.png