关于我们
公司简介
公司专利
产品介绍
新闻资讯
公司动态
行业资讯
平台优势
代表案例
充电合伙人
联系我们
管理平台
平台展示
400-006-2911
关于我们
公司简介
公司专利
产品介绍
产品介绍
新闻资讯
公司动态
行业资讯
平台优势
平台优势
充电合伙人
充电合伙人
代表案例
代表案例
联系我们
联系我们
管理平台
商家后台管理系统
平台展示
新闻资讯
行业资讯
公司动态
行业资讯
最新公布!江苏南京2023年度充电设施建设运营补贴办法
2024-06-17
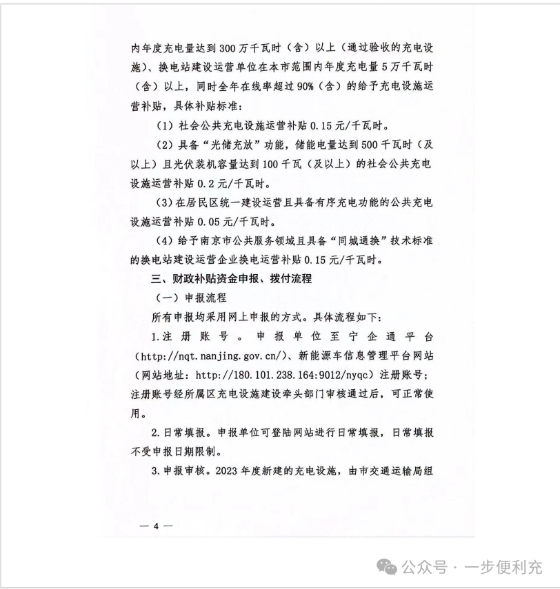
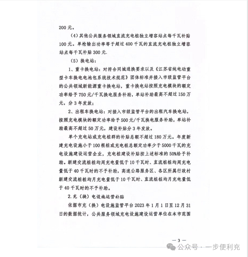
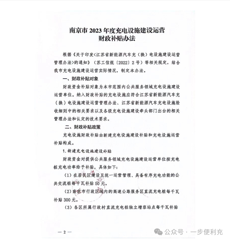
近期,南京市交通运输局在其官方网站上发布了《南京市2023年度充电设施建设运营财政补助规定》,该规定明确将以南京市内公共服务领域的充电设施建设和运营机构作为补助目标,设立了
新建充电设施建设和充电设施运营两方面的财政补助政策
。
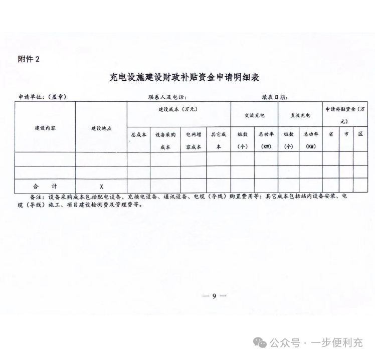
-原文截图如下
-
文件来源:南京市交通运输局