400-006-2911
新闻资讯 行业资讯

11月1日实施!深圳发布《电动汽车充电设备长期失效判定规范》
2024-10-21

近日深圳市政府官网发布了深圳市地方标准批准发布公告(总第162号)。其中, 深圳市市场监督管理局批准发布了深圳市市场监督管理局批准发布《分布式光伏发电系统接入电网技术规范》《电动汽车充电设备长期失效判定规范》2项地方标准,并于2024年11月1日开始实施

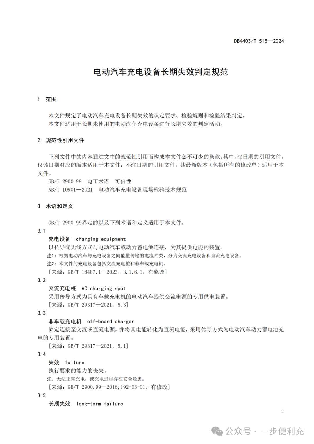
在《电动汽车充电设备长期失效判定规范》中提到,本文件规定了电动汽车充电设备长期失效的认定要求检验规则检验结果判定

本文件适用于长期未使用的电动汽车充电设备进行长期失效的判定活动。

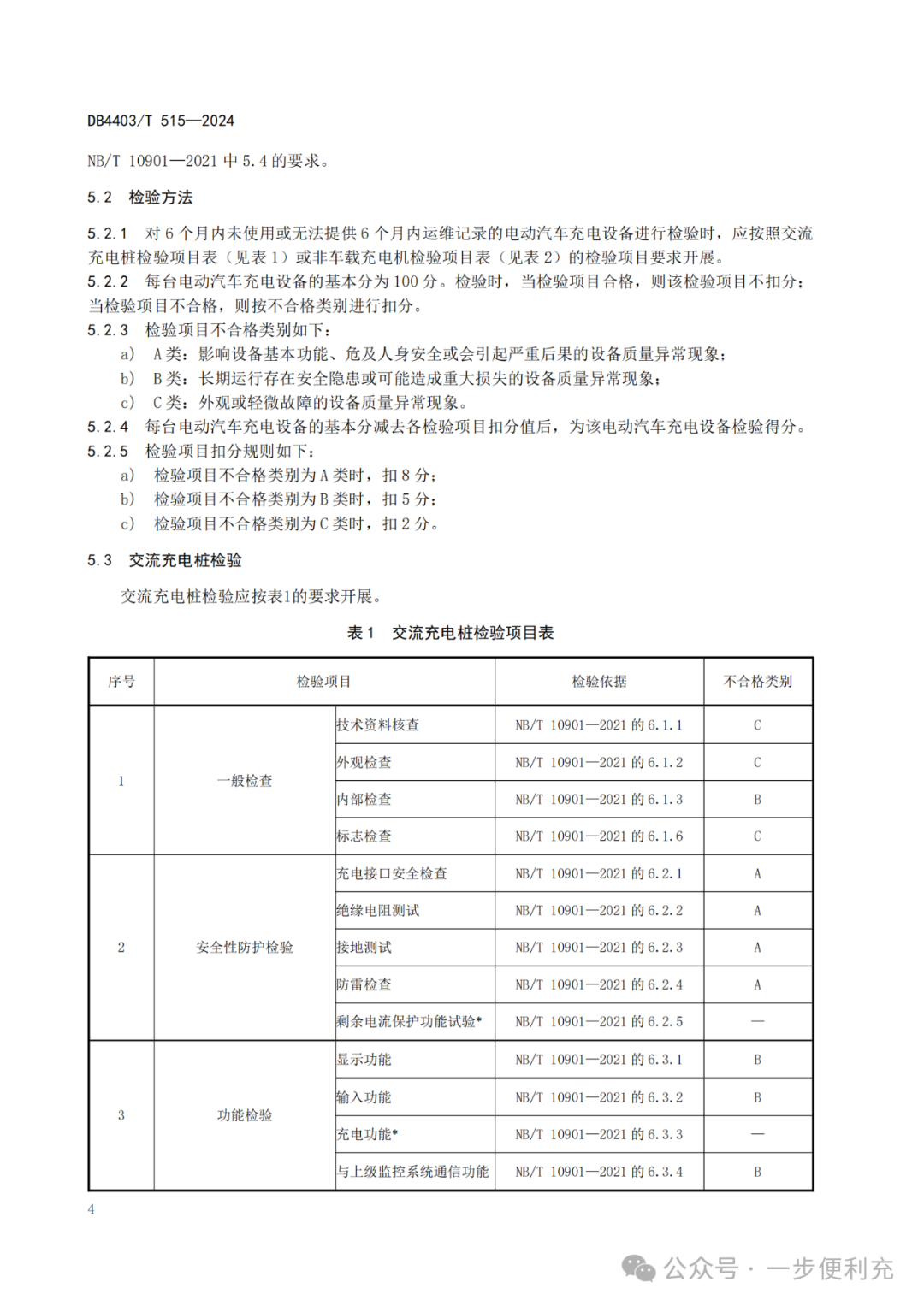
规范明确,6个月内未使用或无法提供最近6个月内运维记录的电动汽车充电设备,按上图的认定流程进行检验,当任一关键指标项不合格,应在3个月内完成维修后进行二次检验,当任一关键指标项二次检验不合格,则判定为长期失效。



        -(原件如下)-


《电动汽车充电设备长期失效判定规范》

《电动汽车充电设备长期失效判定规范》解读

文件来源:深圳政府在线官网