400-006-2911
新闻资讯 行业资讯

湖北省气象局关于《电动汽车充换电站(桩)防雷技术规范(征求意见稿)》等2项 湖北省地方标准公开征求意见的公告
2025-05-14
图片
图片
图片


        -(原件如下)-

图片

 

5月8日,湖北省气象局发布《电动汽车充换电站(桩)防雷技术规范(征求意见稿)》。其中明确:电动汽车充换电站(桩)应根据近5年以上雷电监测资料,进行防雷设计,做到安全可靠、技术先进、经济合理。

分散、数量少于3个的充电桩宜优先利用既有建筑,设置于附近建筑的直击雷防护区范围内,其直击雷防护滚球半径宜参照第三类防直击雷建筑物标准进行计算。独立接地的充电桩距离其他雷电防护装置安全距离不应小于3m,当小于3m时,应设置等电位连接

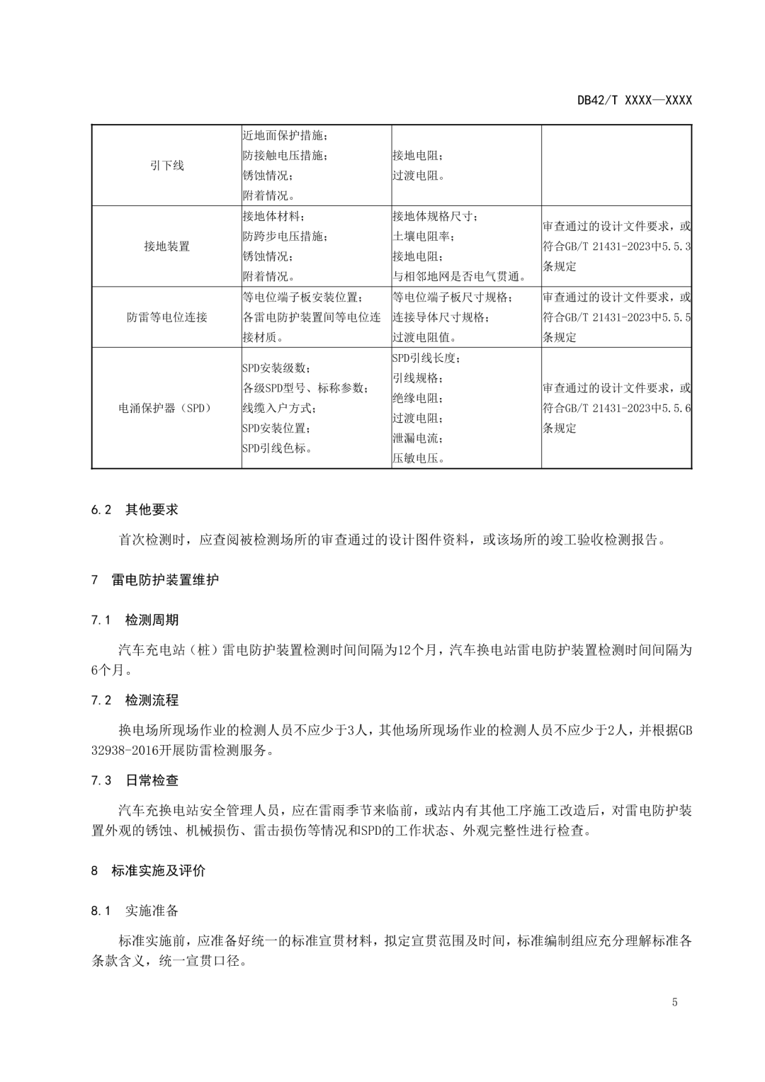
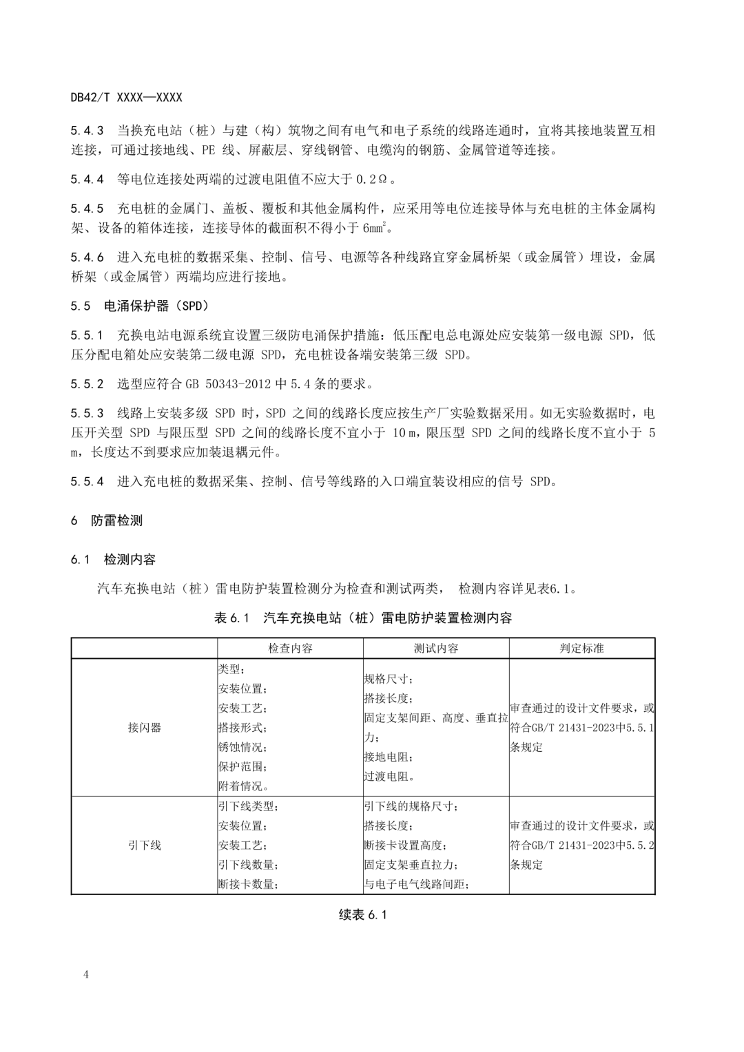
检测内容包含:接闪器、引下线、接地装置、防雷等电位连接、电涌保护器(SPD)等。

图片
图片
图片
图片
图片
图片
图片
图片
图片
图片
图片
图片
图片
图片
图片
图片
图片



文件来源:湖北省气象局

图片